股票期权——交易规则、权限管理及行权

时间: 2017-04-24

一、交易规则

(一)交易时间

(1)每个交易日9:15至9:25、9:30至11:30、13:00至15:00。

其中,9:15至9:25为开盘集合竞价时间,14:57-15:00为收盘集合竞价时间,其余时段为连续竞价时间,交易所另有规定的除外。

(2)每个交易日的9:20-9:25、14:59-15:00时段不能撤单。

(3)委托当天有效。

 

(二)委托买卖类型

买卖类型:买入开仓、买入平仓、卖出开仓、卖出平仓、备兑开仓、备兑平仓。

1、买入开仓:买入认购期权或认沽期权,形成权利仓。

2、买入平仓:客户持有义务仓,买入期权,以了结合约或减少义务仓数量;在买入平仓时,可选择“备兑优先平仓”选项。

3、卖出开仓:卖出认购期权或认沽期权,形成义务仓。

4、卖出平仓:客户持有权利仓,卖出期权,以了结合约或减少权利仓数量。

5、备兑开仓:客户在拥有标的证券(含当日买入)的基础上,卖出相应的认购期权(100%现券担保,不需现金保证金),形成义务仓。

6、备兑平仓:客户持有备兑义务仓,买入期权,以了结合约或减少义务仓数量。

 

(三)交易规则

1、委托数量

(1)委托单位:“张”。

(2)委托数量:1张或其整数倍。

(3)委托上限:限价申报的单笔申报最大数量为10张,市价申报的单笔申报最大数量为5张。

2、最小变动单位

(1)合约标的为股票的,委托及成交价格为每股股票对应的权利金金额,申报价格最小变动单位为0.001元。

(2)合约标的为ETF基金的,委托及成交价格为每份ETF基金对应的权利金金额,申报价格最小变动单位为0.0001元。

3、委托价格

期权交易实行价格涨跌停制度,申报价格超过涨跌停价格的申报无效。(最后交易日不设跌幅限制)

涨跌停价格=合约前结算价格±最大涨跌幅

A、认购期权最大涨幅=max{合约标的前收盘价×0.5%,min [(2×合约标的前收盘价-行权价格),合约标的前收盘价]×10%}

B、认购期权最大跌幅=合约标的前收盘价×10%

C、认沽期权最大涨幅=max{行权价格×0.5%,min [(2×行权价格-合约标的前收盘价),合约标的前收盘价]×10%}

D、认沽期权最大跌幅=合约标的前收盘价×10%

4、竞价与成交

(1)竞价方式:集合竞价、连续竞价。

A、集合竞价:在规定时间内接受的买卖申报一次性集中撮合的竞价方式。

B、连续竞价:对买卖申报逐笔连续撮合的竞价方式。

竞价成交原则:价格优先、时间优先

(2)连续竞价时段,以涨跌停价格进行的申报,按照平仓优先、时间优先的原则撮合成交;

平仓优先的原则为:以涨停价格进行的申报,买入平仓(含备兑平仓)申报优先于买入开仓申报;以跌停价格进行的申报,卖出平仓申报优先于卖出开仓申报。

(3)集合竞价的所有交易以同一价格成交时,成交价格的确定原则依次为:

A、可实现最大成交量的价格;

B、高于该价格的买入申报与低于该价格的卖出申报全部成交的价格;

C、与该价格相同的买方或卖方至少有一方全部成交的价格;

D、有两个以上申报价格符合上述条件的,以在该价格以上的买入申报累计数量与在该价格以下的卖出申报累计数量之差最小的申报价格为成交价格;

E、仍有两个以上申报价格符合上述条件的,以最接近前结算价格的申报价格为成交价格;

F、仍有两个申报价格符合上述条件的,以其中间价为成交价格。

(4)连续竞价时,成交价格的确定原则为:

A、最高买入申报价格与最低卖出申报价格相同,以该价格为成交价格;

B、买入申报价格高于即时揭示的最低卖出申报价格的,以即时揭示的最低卖出申报价格为成交价格;

C、卖出申报价格低于即时揭示的最高买入申报价格的,以即时揭示的最高买入申报价格为成交价格。

 

(四)交易指令

交易指令类型:限价指令、市价剩余转限价指令、市价剩余撤消指令、FOK 限价申报指令、FOK 市价申报指令。

1、限价指令:客户须设定价格,成交价格等于或优于该设定价格。委托当日有效,未成交部分可以撤销。

2、市价剩余转限价指令:客户无须设定价格,仅按照当时市场上可执行的最优报价成交(最优价为买一或卖一价);未成交部分转限价(按成交价格申报)。

3、市价剩余撤消指令:客户无须设定价格,仅按照当时市场上可执行的最优报价成交(最优价为买一或卖一价);未成交部分自动撤销。

4、FOK限价申报指令:立即全部成交否则自动撤销指令,限价(需提供价格)申报。

5、FOK市价申报指令:立即全部成交否则自动撤销指令,市价申报。

(FOK :Fill or Kill)

 

(五)非交易指令

1、证券锁定与解锁指令

在交易时段,客户可以将已持有的证券(含当日买入,仅限标的证券)作为备兑开仓的保证金,由交易所进行锁定(当日有效),亦可解锁。

(1)当日买入的标的证券,当日可操作“证券锁定”;当日操作“证券锁定”,当日可用于备兑开仓。

(2)当日锁定的标的证券,当日未用于备兑开仓的,当日日终自动解除锁定。

(3)备兑开仓的合约平仓后,客户当日可以提交备兑证券解锁指令,解除后,标的证券实时到账可以卖出;当日未提交的,于收盘时自动解除锁定。

2、行权指令/撤消行权指令(详见“行权委托”条目)

3、申请转处置证券账户指令

对认沽期权的义务方(卖出认沽期权方),如被指派行权且在交割日部分或全部行权款项由公司垫付的,公司可以向交易所交易系统申报会员申请转处置证券账户指令。

 

(六)交易费用

交易费用包括以下几项:

1、交易经手费:交易所收取。合约标的为ETF的按1.3元/张收取,双边收取。(试点初期,暂免卖出开仓(含备兑开仓)交易经手费)

2、交易结算费:登记公司收取。合约标的为ETF的按0.3元/张收取,双边收取。(试点初期,暂免卖出开仓(含备兑开仓)交易结算费)

3、行权结算费:登记公司收取。合约标的为ETF的0.6元/张对行权方收取。

4、佣金:券商收取。即交易和行权的净手续费,按张收取,(试点初期,暂免卖出开仓(含备兑开仓)佣金)

注:若上交所或中国结算调整相关费用收取标准,各券商将做相应调整,具体以公告为准。

 

二、  股票期权交易管理

(一)限仓与限购

 1、限仓

公司对投资者持仓数量由交易系统进行前端控制,规定投资者可以持有的、按单边计算的某一标的所有合约持仓(含备兑开仓)的最大数量。“按单边计算”是指对同一合约标的认购或认沽期权的各行权价、各到期月的合约持仓头寸按看涨或看跌方向合并计算。

对买入开仓:该方向已持仓数量(含申报卖出平仓但未成交)+该方向未成交申报数量(撤单需扣减)持仓限额。

对卖出开仓:该方向已持仓数量+该方向未成交申报数量(撤单需扣减)≤持仓限额。

 2、限购

  用于买入期权的资金规模不超过下述两者的最大值:客户在证券公司的全部账户资产的10%,或者前六个月日均持有沪市市值的20%。买入额度按万取整数部分(向下取整至万元)。

(二)逐日盯市与强行平仓

  1、逐日盯市

我司每个交易日按期权合约的结算价及投资者未平仓空头合约数量计算维持保证金,保证收取的维持保证金能够覆盖次一交易日的价格波动风险。

 (1)  维持保证金比例

 公司以不低于中国结算向公司收取的保证金对期权义务方计收维持保证金。 期权义务方客户保证金属于客户所有。除备兑开仓保证金用合约标的证券充抵外,在试点初期,其他开仓只能用现金充当保证金。当业务发展到一定阶段,可开立衍 生品交易证券担保账户实现投资者的证券折算担保充低保证金业务。

股票为标的的期权合约:

 认购期权维持保证金=[权利金结算价+Max(21%×合约标的收盘价-认购期权虚值,10%×标的收盘价)]*合约单位

认沽期权维持保证金=[Min{权利金结算价+Max[19%×合约标的收盘价-认沽期权虚值,10%×行权价],行权价}]*合约单位

ETF为标的的期权合约:

 认购期权维持保证金=[权利金结算价+Max(12%×合约标的收盘价-认购期权虚值,7%×合约标的收盘价)]* 合约单位

 认沽期权维持保证金=[Min{权利金结算价+Max[12%×合约标的收盘价-认沽期权虚值,7%×行权价],行权价}]*合约单位

 (2)   风险度

 风险度为客户义务仓所占用保证金/客户保证金账户总额。

 2、追保与强平

 根据交易日清算后的结果,公司在次日9:00前,以约定方式向符合强平条件的客户及其所属营业部发送《追保通知书》。若未能在规定时间内(次一交易日10:00前)补足,公司对相关持仓进行强行平仓。

 (三)自动行权

合约到期日,公司为签署了自动行权协议的客户提供自动行权服务,自动行权的触发条件和行权方式由公司与客户协定。  

(四)违约及处理

 1、违约

  我司与客户签订的《股票期权经纪合同》中列明了违约的情形,常见违约情形有:

 情形一:证券交收违约,指认购期权行权指派到某客户,该客户证券账户内无足额的标的证券进行行权交收;

情形二:资金交收违约,指认沽期权行权指派到某客户,该客户保证金账户内无足额的资金进行行权交收。

2、违约处理

  情形一:如果证券交收违约,中国结算E+1日日终根据当日标的证券收盘价并上浮百分之十进行违约现金结算,现金结算的资金交收并入到E+1日行权资金交收中完成 。

 情形二:如果资金交收违约,我司将该客户被行权获得的部分或全部证券通过交易系统申请划入我司的处置证券账户,完成证券处置后,所得资金用来偿还我司垫款、罚息等,所余部分返还给该客户。

 

 

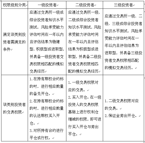
三、客户权限管理

根据交易所适当性指引的规定,对个人投资者参与期权交易的权限进行分级管理。

注:机构投资者(含普通机构、专业机构)在开立衍生品合约账户后即可具备三级投资者交易权限。

 

 

 

 

四、行权

股票期权的行权可以分为自主行权和协议行权。

(一)自主行权

1、行权的申报时间、指令及方式

(1)行权时间:行权日9:15至9:25、9:30至11:30、13:00至15:30,可进行行权、撤销行权。

(2)行权数量:行权的申报数量为1张或其整数倍。

(3)行权委托当日有效。

(4)行权可多次申报,行权数量累计计算。同一合约有效行权累计数量如果超过当日该账户该合约净持仓数量,按净持仓数量计算。

(5)行权日当日买入的期权,当日可以行权。

(6)  T日的行权指令,于T+1日日终进行交收,T+2日行权得到的证券或资金可用。

2、行权的费用

(1)佣金。由券商收取。即行权的净手续费,按张收取。

(2)行权结算费:登记公司收取。合约标的为ETF的按0.6元/张对行权方收取。

 

(二)协议行权

1、协议行权,指券商根据期权经纪合同的约定,对客户合约账户内持有的达到约定条件的期权合约为客户提出行权申报的服务。协议行权合约的选择、协议行权的触发条件等由客户通过柜台、网上交易客户端等与公司协定。

2、协议行权的触发须同时满足以下条件:

(1)客户选择的协议行权条件满足(如盈利百分比达到约定比例时);

(2)客户持有满足协议行权条件的和有期权合约。